Les points de contact et les opportunités d’un parcours client

Un point de contact décrit une interaction entre un persona et une entreprise.
Un point de contact permet d’identifier les éléments de l’organisation, utilisés lors d’une étape de parcours client, qui pourraient avoir un impact sur la satisfaction du client. Un point de contact est relié d’une part à une étape et à ses canaux et difficultés, et d’autre part à des opportunités d’amélioration.
Dans le diagramme, les points de contact, les canaux et les difficultés et les opportunités sont dans le même couloir que l’étape de parcours client.
Créer un point de contact dans un parcours client

Un point de contact décrit une interaction entre un persona et une entreprise.
Pour créer un point de contact dans un parcours client :
1. Cliquez sur l’onglet Etape, pour avoir accès à la liste des étapes du parcours client.
2. Sélectionnez l’étape que vous souhaitez relier à un point de contact et cliquez dans la colonne Point de contact.
Une fenêtre de choix s’affiche avec la liste des points de contact reliés à la cartographie du parcours client.

Pour compléter la liste des points de contact proposés, cliquez sur le bouton
Relier.
3. Cliquez sur le bouton Ajouter pour créer un nouveau point de contact.
Le nouveau point de contact apparaît dans la liste des points de contact du parcours client.
4. Changez le nom du point de contact.
5. Sélectionnez les points de contact que vous souhaitez relier à l’étape et cliquez à l’extérieur du cadre de la fenêtre de choix.
Les points de contact sélectionnés apparaissent dans le couloir de l’étape.
La forme de l’étape est modifiée.
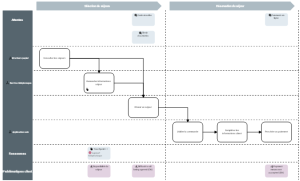
Etape reliée à un point de contact

La liste des points de contact d’un parcours client est accessible à partir de l’onglet
Caractéristiques de la fenêtre de propriétés du parcours client, dans la section
Points de contact.

La liste des difficultés reliées à un point de contact est accessible à partir de l’onglet
Caractéristiques de la fenêtre de propriétés du point de contact, dans la section
Difficultés.
Définir les opportunités d’un parcours client

Une opportunité caractérise une action d'amélioration sur un des éléments constituants le parcours client (étapes, point de contact).
Pour spécifier qu’une nouvelle opportunité est reliée à une étape du parcours client
1. Cliquez sur l’onglet Etape, pour avoir accès à la liste des étapes du parcours client.
2. Sélectionnez l’étape que vous souhaitez relier à une opportunité et cliquez dans la colonne Opportunité.
Une fenêtre de choix s’affiche avec la liste des opportunités reliées à la cartographie du parcours client.

Pour compléter la liste des difficultés proposée, cliquez sur le bouton
Relier.
3. Cliquez sur le bouton Ajouter pour créer une nouvelle opportunité.
La nouvelle opportunité apparaît dans la liste des opportunités du parcours client.
4. Changez le nom de l’opportunité.
5. Sélectionnez les opportunités que vous souhaitez relier à l’étape et cliquez à l’extérieur du cadre de la fenêtre de choix.
Les opportunités sélectionnées apparaissent dans le couloir de l’étape directement sous les points de contact de l’étape et y sont automatiquement reliées.

La liste des opportunités reliées à un point de contact est accessible à partir de l’onglet
Caractéristiques de la fenêtre de propriétés du point de contact, dans la section
Opportunités.
Identifier un moment de vérité

Un moment de vérité est une étape décisive pour la suite du parcours client. Soit le client est convaincu qu’il n’obtiendra pas ce qu’il recherche dans les conditions souhaitées et il n’est pas satisfait. Soit, au contraire, il est convaincu de trouver ce qu’il recherche et il poursuit le parcours.
Pour spécifier les étapes d’un parcours client qui constituent des moments de vérité :
1. Cliquez sur l’onglet Etape, pour avoir accès à la liste des étapes du parcours client.
2. Sélectionnez la colonne Moment de vérité.
Des cases s’affichent sur chaque ligne de la colonne.
3. Cochez sur la case qui correspond à l’étape que vous souhaitez spécifier comme étant un moment de vérité.
La forme de l’étape est modifiée.
Etape déclarée comme un moment de vérité

Dans l’onglet
Caractéristiques de la fenêtre de propriétés des étapes sélectionnées, la case
Moment de vérité est également cochée.