HOPEX Internal Control : Introduction : Appendix - Workflows : Workflows Linked to Testing
   
Workflows Linked to Testing
 
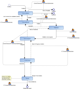
Test Plan/Audit Plan Workflow
Test Workflow
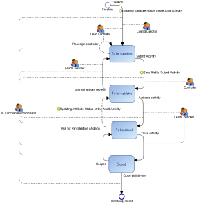
Test Activity Workflow
Expense Sheet Workflow
Test Plan/Audit Plan Workflow
Test Workflow
 
Test Activity Workflow
Expense Sheet Workflow