Describing the steps of a customer journey

A customer journey step is the basic elementary advancement unit of a customer via a customer journey phase.
A customer journey is described by several sequenced phases.

The list of steps of a customer journey is accessed from the
Characteristics properties window, in the
Phases section.
You can, for example, proceed as follows:
Creating the customer journey steps in tabular input mode
To create a step in tabular input mode for a customer journey:
1. Click the Step tab.
2. Click New.
The Choose object type window appears.
3. Select Steps and click OK.
The new step appears in the list of journey phases.
4. Click on the name of the step to update it.
The step created appears in the diagram outside of the phase area.
Organizing the customer journey steps in tabular input mode
By default, steps are not associated with phases and they are not sequenced.
Defining the sequencing of a customer journey
To define the sequencing order of the steps of a customer journey, you must specify the list of predecessors at each step.
To specify the predecessor of a step of a customer journey from its diagram:
1. Click the Step tab to access the list of diagram steps.
2. Select the step concerned and click OK.
A window opens with the list of steps of the diagram that can be connected.
3. Select the step concerned.

You can select several steps
..
4. Click outside of the selection pane of the steps.
The organization of the steps in the diagram are automatically updated. Connections are created between each other.
Specify the phase of a customer journey step
To specify that a customer journey step is performed within the context of a journey phase:
1. Click the Step tab to access the list of diagram steps.
2. Select the step that you want to connect to a phase and and click Phase.
Use the down arrow to easily access the list of customer journey phases.
3. Select a phase in the list proposed.
The step is moved to the swimlane that corresponds to the phase.
Defining the channels in a customer journey

A channel is used to identify the enterprise resources used by a persona to achieve a step. For example, a channel can be a phone or internet connexion.
The channels of a customer journey are also linked to the steps of the journey that uses them.
To create a customer journey channel in tabular input mode
1. Click the Step tab to access the list of diagram steps.
2. Select the step that you want to connect to a channel and click Channel.

Use the down arrow to easily access the list of customer journey channels and connect the step to a channel that already exists.
3. Click the right facing arrow and select the Create Channel command.
The Creation of Channel window appears.
4. Enter the Name.
5. Click OK to close this creation window.
The channel is created and appears in the list. The step is automatically moved to the line that corresponds to the channel.
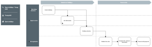
Diagram of customer journey with steps and channels