Synthèse des objets utilisés
Avec HOPEX Data Governance et HOPEX Data Architecture, vous pouvez construire un dictionnaire métier qui décrit et définit les éléments de votre vocabulaire métier.
Le composant de base d'un dictionnaire métier est le Concept.

Un concept représente la détermination de ce qu'est un être, une chose ou un mot, par ses propriétés et caractéristiques essentielles ou ses qualités propres.
Le mot qui est associé à un Concept et qui dépend de la langue est un Terme.

Un terme est un mot ou groupe de mots considéré dans sa valeur de désignation, en particulier dans un vocabulaire spécialisé.
Concept et terme
Un terme est spécifique à une langue et il n'est pas traduisible.
Dans des langues différentes, un même terme peut représenter des concepts différents.
Par exemple : le terme "car" en anglais représente une voiture (véhicule léger), alors que le même terme en français représente un véhicule de transport collectif.
Dans une même langue, un même terme peut représenter plusieurs concepts et le sens qui est donné à ce terme dépend de son contexte d'utilisation.
Par exemple, le mot "ring" représente en anglais une sonnerie de téléphone et une bague.
Donc, pour une même langue, un objet de type Terme peut être relié à plusieurs concepts. Chacun des concepts donne une définition spécifique de ce terme, dans son Dictionnaire métier.
Par conséquent, avec HOPEX, un concept porte le nom du terme qui lui est associé dans la langue choisie par l'utilisateur. Pour changer le nom d'un concept, dans une langue donnée, il faut changer le nom du terme associé.
Les liens entre les concepts
Pour définir la sémantique d'un concept, vous pouvez tracer plusieurs types de liens entre les concepts : des liens de définition ou des liens dépendance.
Les liens de définition
Les liens de définition permettent de caractériser un concept.
Par exemple, un ouvrage ("Published Work") est défini par sa catégorie d'ouvrage (oeuvre littéraire ou musicale), son auteur, son thème.
Un lien de définition est décrit par un Composant de concept qui peut, éventuellement, être associé à un terme.

Un composant de concept permet de représenter une relation de dépendance entre deux concepts. Cette relation est orientée.
Les liens de dépendance
Certains concepts métier sont des déclinaisons d'autres concepts : ils héritent des mêmes composants de concept.
Par exemple, le concept de Livre ("Library Book") est décliné en livre cartonné ou numérique. Ces deux types d'ouvrage héritent des liens spécifiés au niveau du concept "Library Book".
Cette relation est décrite par une Variation.

Une variation décrit comment un concept peut être varié sous une autre forme. La variante est un objet quasi-similaire à l'objet varié mais avec des propriétés ou des relations qui peuvent différer.

Pour plus de détails sur les variations, voir le guide
HOPEX Common Features, chapitre "Manipuler les objets du référentiel", "Les variations d'objets".
Il est également possible de créer une Variation entre deux Composants de concept.
Par exemple, le "Souscripteur" est aussi un "Adhérent".
Propriétés des concepts
Afin de décrire les caractéristiques attachées à un concept, vous pouvez lier au concept des Propriétés de concept.
Par exemple, une personne (ci-dessous, "Member") est associée à une adresse postale obligatoire et unique, un nom, prénom, numéro de téléphone, etc.
Le lien entre un concept et une propriété de concept est décrit par une Sous-propriété qui peut, éventuellement, être associée à un terme.

Un composant de propriété de concept permet de spécifier la relation entre deux propriétés de concept.

Une sous-propriété permet de spécifier la relation entre un concept et une propriété de concept.
Instances de concept : les individus
Afin de valider le modèle sémantique construit à partir des concepts, vous pouvez introduire des instances de concept, c'est à dire des objets réels.
Vous pouvez ainsi construire votre modèle sémantique selon deux approches : soit en partant des objets réels pour en déduire les concepts, soit en partant des concepts pour introduire ensuite les objets réels.
Par exemple, "Michel Houellebeck" est une instance de "Personne" et "La carte et le territoire" est une instance d'ouvrage.
Une instance de concept est un Individu.

Un individu représente l'occurrence d'un concept.
La relation entre un concept et ses instances est décrite par une Classification d'individu.

Une classification d'individu permet de relier un individu au concept qui le caractérise.
Vous pouvez relier deux individus par une relation de type Composant d'entité du dictionnaire.

Un composant d'entité permet de relier un individu à un élément de dictionnaire.
Il devient alors possible de préciser que "Asimov" est l'auteur de l'ouvrage "Les Robots".

Il n'y a pas de possibilité de décrire des variations entre des individus ou entre des classification d'individu.
Le cycle de vie d'un concept ou d'un individu
Afin de prendre en compte l'évolution dans le temps des concepts métier, vous disposez de deux concepts particuliers :
• Le Concept d'état qui permet d'identifier une évolution temporelle d'un concept,

Un concept d'état est une situation au cours de la vie d'un concept durant laquelle il satisfait à certaines conditions, exerce une certaine activité ou attend un événement de concept. Un concept d'état représente un intervalle de temps dont les bornes sont deux événements de concept. Un état de concept est une phase par laquelle passe le concept au cours de son cycle de vie.
• Le Concept événement qui représente un fait marquant qui modifie l'état d'un ou de plusieurs concepts.

Un concept événement représente un fait se produisant durant la vie d'un concept, par exemple un changement de saison. Un concept événement permet de marquer l'impact sur un concept d'un phénomène interne ou externe au concept. On peut distinguer les événements de début de concept, les événements de fin de concept et les événements intermédiaires de concept.
Les Concepts d'état et les Concepts événement sont des concepts à part entière qui peuvent être décrits comme n'importe quel concept.
Le cycle de vie d'un concept
Un même concept métier peut prendre plusieurs états.
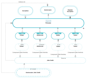
Par exemple, un même Abonné peut passer d'un état de "Enfant" à l'état "Adolescent" puis à l'état "Adulte" et enfin "Senior".
Le passage d'un état à un autre peut être lié à un événement, un "Anniversaire", par exemple.
La relation entre un concept et son Concept d'état est décrite par un Etat du dictionnaire de.

Un état du dictionnaire de permet de relier un concept à un état de concept et de spécifier la nature de l'état.
La relation entre un concept et son Concept événement est décrite par :
• un Événement de début,
• un Événement de fin,
• ou un Événement intermédiaire.
Le cycle de vie d'un individu
Si un concept est associé à des états et à des événements, les instances de ce concept peuvent également être associées à des événements et des états.
Par exemple, "John Smith" est une "Personne" qui peut passer d'un état à autre le jour de son anniversaire.
Pour représenter la notion d'état d'individu, HOPEX Data Architecture propose l'Etat d'individu.

Un état d'individu est une instance d'un état du concept auquel l'individu est relié. Il représente un état de l'individu au cours de son cycle de vie.
La relation entre un individu et son Etat d'individu est décrite par un Composant d'état d'individu.

Un composant d'état d'individu de permet de relier un individu à un état d'individu.
Par ailleurs, le passage d'un état d'individu à un autre peut être conditionné par un Événement d'individu.

Un événement d'individu représente un fait se produisant durant la vie de l'individu. C'est une instanciation d'un concept événement du concept auquel l'individu est relié.
La relation entre un individu et son Événement d'individu est décrite par Composant d'entité.

Un composant d'entité permet de relier un individu à un élément de dictionnaire.
Les périodes
Les Périodes permettent d'apporter des précisons temporelles sur les événements.
Par exemple, un prêt gratuit peut être proposé aux abonnés à chaque anniversaire. Ce prêt annuel est valide pendant une durée de deux semaines.
Une période type est reliée à un Concept événement.

Un concept événement représente un fait se produisant durant la vie d'un concept, par exemple un changement de saison. Un concept événement permet de marquer l'impact sur un concept d'un phénomène interne ou externe au concept. On peut distinguer les événements de début de concept, les événements de fin de concept et les événements intermédiaires de concept.
La période est reliée à un Événement d'individu.

Un événement d'individu représente un fait se produisant durant la vie de l'individu. C'est une instanciation d'un concept événement du concept auquel l'individu est relié.
La classification des concepts et la notion de type de concept
Un concept type permet de classifier les concepts. Les relations entre les concepts type sont représentées par des composants de concept type.
Par exemple, les "Abonnement" peuvent être classés par "Type d'abonnement". Un "Type d'abonnement" étant caractérisé par un "Type de prêt".
HOPEX Data Governance et HOPEX Data Architecture fournit les outils pour établir les relations suivantes :
• la relation entre deux Concept type est décrite par un Composant de concept type.
Par exemple, un "Type d'abonnement" est caractérisé par un "Type de prêt disponible".

Un composant de concept type permet de spécifier la relation entre deux concepts type.
• la relation d'appartenance d'un concept à un Concept type est décrite par une Classification de concept.
Par exemple, tous les "Abonnements" doivent correspondre à un "Type d'abonnement".

Une classification de concept permet de relier un concept au concept type qui le caractérise.
• la relation entre un concept et un Concept type qui permet de caractériser le concept est décrite par un Super-composant de concept.
Par exemple, chaque "Personne" adhérentes pourrait être caractérisée par un "Type de prêt".

Un super-composant de concept permet de relier un concept à un concept type pour caractériser une propriété du concept.
La vue de concept
Une vue de concept permet de représenter le périmètre sémantique couvert par un objet métier. Une vue de concept est construite à partir d'une sélection de plusieurs concepts reliés dans le contexte spécifique de la vue.
A partir d'un concept de départ, lié à l'objet métier que vous souhaitez décrire, vous parcourez les liens sémantiques qui le définissent. Vous identifiez ainsi plusieurs concepts qui définissent l'objet décrit dans un contexte précis.

Vous pouvez construire différentes vues pour un même objet métier.
La réalisation des éléments de dictionnaire
A travers les Réalisations, vous pouvez assurer la cohérence entre les objets qui constituent votre référentiel organisationnel et technique, d'une part, et les concepts métier qui constituent votre dictionnaire, d'autre part.

Une réalisation de concept relie un objet technique ou organisationnel du référentiel à un élément de dictionnaire.