

Action (envoi d'e-mail) | Transition | Statut source | Statut cible |
|---|---|---|---|
Send mail for closing report validated | Valider le rapport final | Rapport final à soumettre | Rapport final à valider |
Send mail for work program to validate | Soumettre le programme de travail | Programme de travail à soumettre | Programme de travail à valider |
Send mail for work program validated | Valider le programme de travail | Programme de travail à valider | Rapport final à soumettre |
Send mail to ask for closing report review | Revoir le rapport final | Rapport final à valider | Rapport final à soumettre |
Send mail to ask for work program review | Demander à revoir le programme de travail | Programme de travail à valider | Programme de travail à soumettre |
Send mail to notify recommendation owner | Envoyer le rapport final et les recommandations | Rapport final à envoyer | À fermer |
Send mail to send out closing report | Envoyer le rapport final et les recommandations | Rapport final à envoyer | À fermer |
Send mail to submit closin report | Soumettre le rapport final | Rapport final à soumettre | Rapport final à valider |

Action (envoi d'e-mail) | Transition | Statut source | Statut cible |
|---|---|---|---|
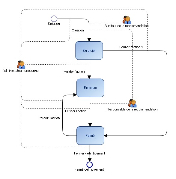
Send mail to ask for activity review | Demander à revoir l'activité | À valider | À soumettre |
Send mail to submit activity | Soumettre l'activité | À soumettre | À valider |

Action (envoi d'e-mail) | Transition | Statut source | Statut cible |
|---|---|---|---|
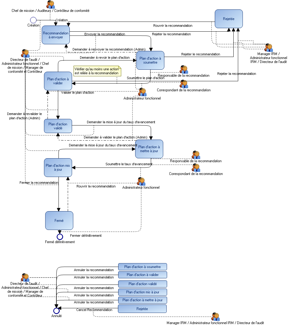
Send mail to ask for action plan review | Demander à revoir le plan d'action | Plan d'action à valider | Plan d'action à soumettre |
Send mail to ask for progress rate update | Demander la mise à jour du taux d'avancement | Plan d'action validé | Plan d'action à mettre à jour |
Send mail to ask for progress rate update | Demander la mise à jour du taux d'avancement | Plan d'action validé | Plan d'action à mettre à jour |
Send mail to send out recommendation | Envoyer la recommandation | Recommandation à envoyer | Recommandation à soumettre |
Send mail to submit action plan | Soumettre le plan d'action | Plan d'action à soumettre | Plan d'action à valider |
Send mail to submit updated action plan progress rate | Soumettre le taux d'avancement | Plan d'action à mettre à jour | Plan d'action mis à jour |
Send mail when recommendation arrives at due date | Valider le plan d'action | Plan d'action à valider | Plan d'action validé |
