

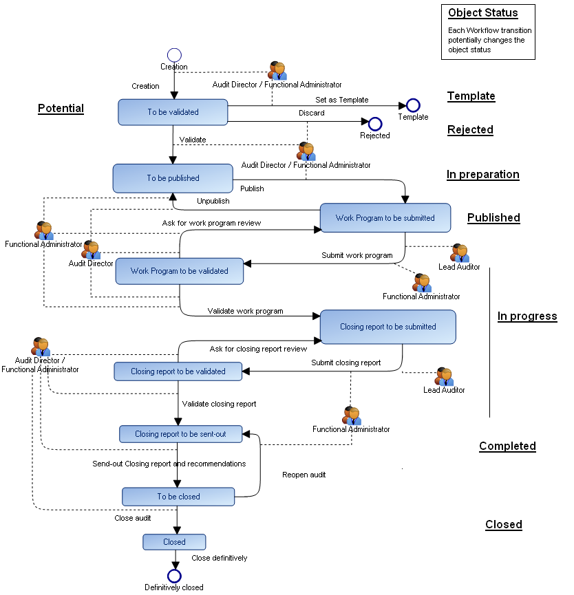
Action (e-mail sent) | Transition | Source status | Target status |
|---|---|---|---|
Send mail for closing report validated | Validate closing report | Rapport final à soumettre | Closing report to be validated |
Send mail for work program to validate | Submit work program | Work program to be submitted | Work program to be validated |
Send mail for work program validated | Validate work program | Work program to be validated | Closing report to be submitted |
Send mail to ask for closing report review | Ask for closing report review | Closing report to be validated | Closing report to be submitted |
Send mail to ask for work program review | Ask for work report review | Work program to be validated | Work program to be submitted |
Send mail to notify recommendation owner | Send out closing report and recommendations | Closing report to be sent out | To be closed |
Send mail to send out closing report | Send out closing report and recommendations | Closing report to be sent out | To be closed |
Send mail to submit closin report | Submit closing report | Closing report to ba submitted | Closing report to be validated |

Action (e-mail sent) | Transition | Source status | Target status |
|---|---|---|---|
Send mail to ask for activity review | Ask for activity review | To be validated | To be submitted |
Send mail to submit activity | Submit activity | To be submitted | To be validated |

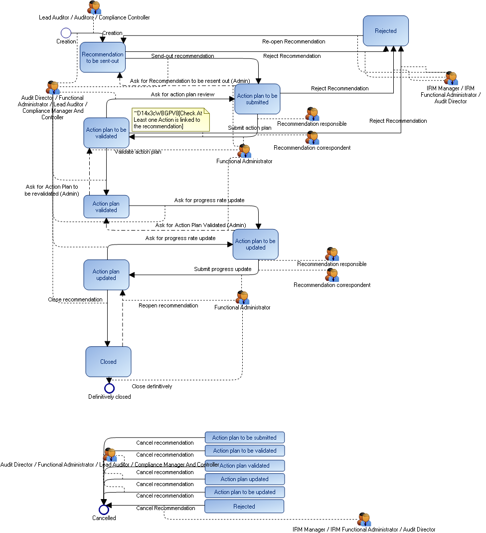
Action (e-mail sent) | Transition | Source status | Target status |
|---|---|---|---|
Send mail to ask for action plan review | Ask for action plan review | Action plan to be validated | Action plan to be submitted |
Send mail to ask for progress rate update | Ask for progress rate update | Action plan updated | Action plan to be updated |
Send mail to ask for progress rate update | Ask for progress rate update | Action plan validated | Action plan to be updated |
Send mail to send out recommendation | Send-out recommenation | Recommendation te be sent out | Action plan to be submitted |
Send mail to submit action plan | Submit action plan | Action Plan to be submitted | Action Plan to be validated |
Send mail to submit updated action plan progress rate | Submit progress rate | Action plan to be updated | Action plan updated |
Send mail when recommendation is at due date | Validate action plan | Action plan to be validated | Action plan validated |
