GRC - Internal Audit > Annexe - Workflows de l'audit
Annexe - Workflows de l'audit
Ce chapitre présente les diagrammes de workflow de HOPEX Internal Audit.
Workflow de plan d'audit
 
Workflow de mission d'audit
 
Action
(envoi d'e-mail)
Transition
Statut source
Statut cible
Send mail for closing report validated
Valider le rapport final
Rapport final à soumettre
Rapport final à valider
Send mail for work program to validate
Soumettre le programme de travail
Programme de travail à soumettre
Programme de travail à valider
Send mail for work program validated
Valider le programme de travail
Programme de travail à valider
Rapport final à soumettre
Send mail to ask for closing report review
Revoir le rapport final
Rapport final à valider
Rapport final à soumettre
Send mail to ask for work program review
Demander à revoir le programme de travail
Programme de travail à valider
Programme de travail à soumettre
Send mail to notify recommendation owner
Envoyer le rapport final et les recommandations
Rapport final à envoyer
À fermer
Send mail to send out closing report
Envoyer le rapport final et les recommandations
Rapport final à envoyer
 
À fermer
 
Send mail to submit closin report
Soumettre le rapport final
Rapport final à soumettre
Rapport final à valider
E-mail envoyés dans le cadre du workflow de mission d'audit
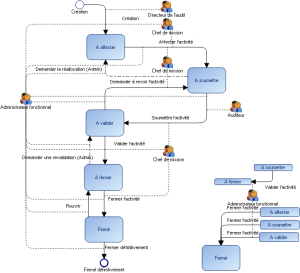
Workflow d'activité d'audit
 
Action
(envoi d'e-mail)
Transition
Statut source
Statut cible
Send mail to ask for activity review
Demander à revoir l'activité
À valider
À soumettre
Send mail to submit activity
Soumettre l'activité
À soumettre
À valider
E-mails envoyés dans le cadre du workflow d'activité d'audit
 
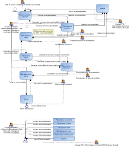
Workflow de recommandation
 
Action
(envoi d'e-mail)
Transition
Statut source
Statut cible
Send mail to ask for action plan review
Demander à revoir le plan d'action
Plan d'action à valider
Plan d'action à soumettre
Send mail to ask for progress rate update
Demander la mise à jour du taux d'avancement
Plan d'action validé
Plan d'action à mettre à jour
Send mail to ask for progress rate update
 
Demander la mise à jour du taux d'avancement
Plan d'action validé
Plan d'action à mettre à jour
Send mail to send out recommendation
Envoyer la recommandation
Recommandation à envoyer
Recommandation à soumettre
Send mail to submit action plan
Soumettre le plan d'action
Plan d'action à soumettre
Plan d'action à valider
Send mail to submit updated action plan progress rate
Soumettre le taux d'avancement
Plan d'action à mettre à jour
Plan d'action mis à jour
Send mail when recommendation arrives at due date
Valider le plan d'action
Plan d'action à valider
Plan d'action validé
E-mails envoyés dans le cadre du workflow de recommandation
 
Workflow d'action