Objects Used
With HOPEX Data Governance and HOPEX Data Architecture you can create a business dictionary that describes and defines elements of your business vocabulary.
The basic component of a business dictionary is the Concept.

A concept expresses the essential nature of a being, an object, or a word through its properties and characteristics or its specific qualities.
The word that is associated with a Concept and which depends on language is a Term.

A term is a word or word group, that is used for a specific meaning in a specific context.
Concept and Term
A term is specific to a language and cannot be translated.
The same term in different languages can represent different concepts.
Example: the term "car" in English refers to a private car, while the same term in French represents a collective transport vehicle.
In the same language, the same term can represent several concepts and the meaning that is given to this term depends on its context of use.
For example, the word "ring" in English refers to a bell as well as a ring.
As a consequence, for the same language, the same Term can be connected to several concepts. Each concept gives a specific definition of this term in its Business dictionary.
As a consequence, with HOPEX, a concept carries the name of its associated term in the language chosen by the user. To modify the name of a concept in a given language, you must change the name of the associated term.
Links Between Concepts
To define semantics of a concept, you can draw several types of link between concepts: definition links or dependency links.
Definition links
Definition links enable characterization of a concept.
For example, a work is defined by its genre, its author, its theme.
A definition link is described by a Concept Component, which can, if appropriate, be associated with a term.

A concept component enables representation of a dependency relationship between two concepts. This relationship is directional.
Dependency links
Certain business concepts are versions of other concepts; they inherit the same concept components.
For example, the "Library Book" concept is broken down into "Hardback" and "E-Book". These two book types inherit the links at the level of the "Library Book" concept.
This relationship is described by a Variation.

A variation describes how a concept can be varied under another form. The variant is an object similar to the varied object, but with properties or relationships that may differ.

For more details on variations, see the
HOPEX Common Features guide, "Handling Repository Objects", "Object Variations".
A Variation can also be created between two Concept Components.
For example, the "Subscriber" is also a "Member".
Concept Properties
To describe the characteristics associated with a concept, you can link a concept to concept Properties.
For example, a person ("Member") is associated with a mandatory and unique postal address, a first name, last name, telephone number, etc.
The link between a concept and a concept property is described by a Sub-property that can, if necessary, be associated with a term.

A concept property component enables specification of the relationship between two concept properties.

A sub-property is used to specify the relationship between a concept and a concept property.
Concept Instances: Individuals
To validate the semantic model created from concepts, you can define concept instances, ie. real objects.
In this way you can create your semantic model using two approaches: either from real objects to deduce concepts, or from concepts to subsequently introduce real objects.
For example, "Michel Houellebeck" is an instance of "Person" and "The map and the territory" is an instance of "Literary Work".
A concept occurrence is an Individual.

An individual represents the occurrence of a concept.
The relationship between a concept and its occurrences is described by an Individual Classification.

An individual classification is used to connect an individual to the concept that characterizes it.
You can also connect two individuals with a Dictionary Entity Component relationship type.

An entity component is used to connect an individual to a dictionary element.
It is then possible to specify that "Asimov" is the author of the work "The Robots".

It is not possible to describe variations between individuals or between individuals' classifications.
The Life Cycle of a Concept or Individual
to take into account the evolution over time of business concepts, you have two particular concepts:
• The State Concept, which enables identification of an evolution in time of a concept,

A state concept is a situation in a concept life cycle during which it satisfies certain conditions, executes a certain activity or waits for a concept event. A state concept represents a time interval of which limits are two concept events. A state concept is a phase through which the concept passes during its life cycle.
• The Event Concept, which represents a significant fact modifying the state of one or of several concepts.

An event concept represents an event occurring during concept life, for example a change of season. An event concept marks the impact on a concept of a phenomenon internal or external to the concept. Concept events can be distinguished as concept start events, end events and intermediate events.
State Concepts and Event Concepts can be described in the same way as any other concept.
Concept life cycle
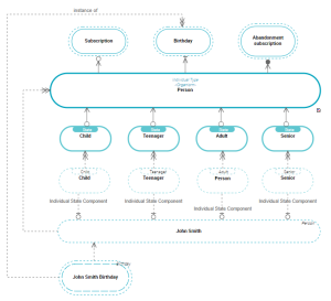
The same business concept can take several states.
For example, the same subscription holder can pass from "Child" state to "Adolescent" state, then to "Adult" state and finally "Senior".
Passage from one state to another can be connected to a event, a "Birthday" for example.
The relationship between a concept and its State Concept is described by a Dictionary State Of.

A dictionary state enables connection of a concept to a concept state, and specification of the state nature.
The relationship between a concept and its Event Concept is described by:
• a Start Event,
• an End Event,
• or an Intermediate Event.
Individual life cycle
If a concept is associated with states and events, occurrences of this concept can also be associated with events and states.
For example, "John Smith" is a "Person" who can pass from one state to another on his birthday.
To represent the individual state notion, HOPEX Data Architecture proposes the Individual State.

An individual state is an instance of a concept state to which the dictionary state is connected. It represents an individual state during its life cycle.
The relationship between an individual and its Individual State is described by an Individual State Component.

An individual state component is used to connect an individual to an individual state.
In addition, the switch from one individual state to another can be conditioned by an Individual Event.

An individual event represents an event occurring during the life of the individual. It is an instance of an event concept of the concept to which the individual is connected.
The relationship between an individual and its Individual Event is described by a Entity Component.

An entity component is used to connect an individual to a dictionary element.
Periods
Periods are used to add time-related information to events.
For example, a free loan may be offered to subscribers on each anniversary. This annual loan is valid for a period of two weeks.
A Period type is connected to an Event concept.

An event concept represents an event occurring during concept life, for example a change of season. An event concept marks the impact on a concept of a phenomenon internal or external to the concept. Concept events can be distinguished as concept start events, end events and intermediate events.
The Period is connected to an Individual event.

An individual event represents an event occurring during the life of the individual. It is an instance of an event concept of the concept to which the individual is connected.
Classifying Concepts and the Concept Type Notion
A concept type enables classification of concepts. Relationships between concept types are represented by concept type components.
For example, "Subscriptions" can be classified by "Subscription Type". A "Subscription Type" being characterized by a "Loan Type".
HOPEX Data Governance And HOPEX Data Architecture offer features to create the following relationships:
• the relationship between two Concept Types is described by a Concept Type Component.
For example, a "Subscription Type" is characterized by an "Available Loan Type".

A concept type component enables specification of the relationship between two concept types.
• The relationship between a Concept Type and a Concept Type is described by a Concept Classification.
For example, all "Subscriptions" must correspond to a "Subscription Type".

A concept classification enables connection of a concept to the concept that characterizes it.
• The relationship between a concept and a Concept Type is described by a Concept Power Component.
For example, each member "Person" could be characterized by a "Loan Type".

A concept power component enables connection of a concept to concept type to characterize a property of the concept.
The Concept View
A concept view enables representation of the semantic scope covered by a business object. A concept view is based on the selection of several concepts specific to the view.
From a start concept linked to the business object you wish to describe, you browse the semantic links that define it. In this way you identify several concepts that define the described object in a particular context.

You can create different views for the same business object.
Dictionary Element Realization
Through Realizations, you can ensure consistency between the objects that make up your organizational and technical repository, on the one hand, and the business concepts that make up your dictionary, on the other.

A realization of concept connects a technical or organizational object of the repository to a dictionary element.