HOPEX Internal Audit
>
Appendix - Audit Workflows
Appendix - Audit Workflows
Audit Plan Workflow
Audit Workflow
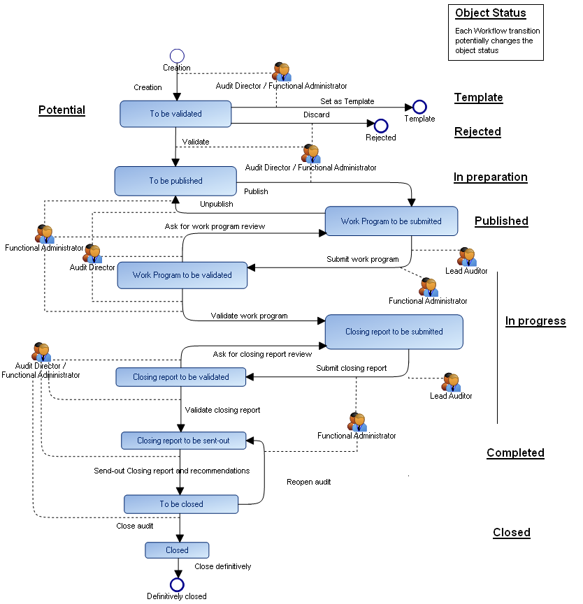
Audit Activity Workflow
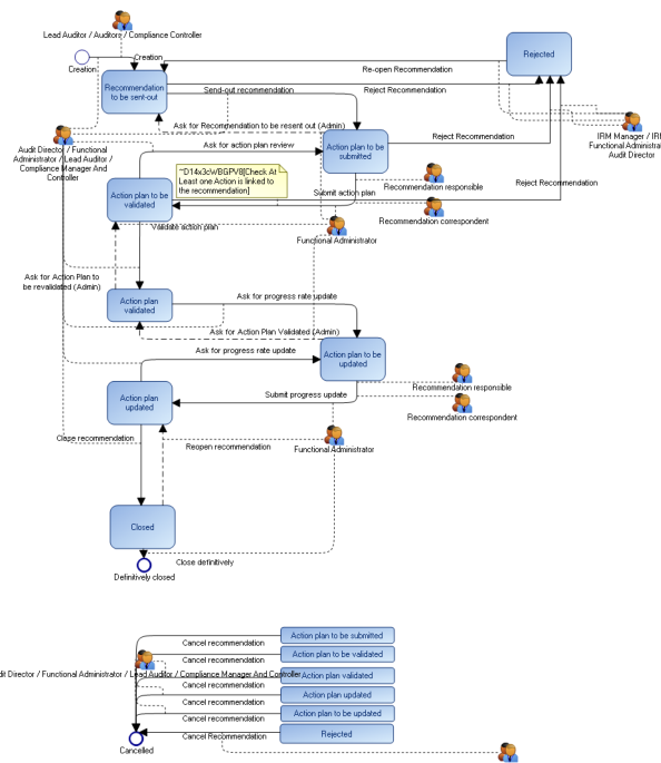
Recommendation Workflow
Action workflow
This chapter presents
HOPEX Internal Audit
workflow diagrams.
Audit Plan Workflow
Audit Workflow
Audit Activity Workflow
Recommendation Workflow
Action workflow
This site works best with JavaScript enabled