HOPEX IRM
>
HOPEX IRM Common Features
>
IRM Solution Workflows
>
Testing Workflows
Testing Workflows
Test Plan/Audit Plan Workflow
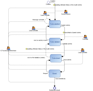
Test Workflow
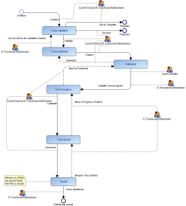
Test Activity Workflow
Expense Sheet Workflow
For more details on testing, see
Control Testing
.
Test Plan/Audit Plan Workflow
Test Workflow
Test Activity Workflow
Expense Sheet Workflow
This site works best with JavaScript enabled