Describing an Application System
A project for describing the functional architecture of an information system is also used to inventory the existing application systems and their interactions.

An application system is an assembly of other application systems, applications and end users interacting with application components to implement one or several functions.
An application system is described by several types of diagrams:
• a scenario of application system flows presents the flows exchanged between the application systems, the applications or the micro-services used by this application system. A scenario can represent a particular use case of the application system or more globally all the flows exchanged within this application system.
• an application system structure diagram, used to represent the interactions between the application components in the form of exchange contracts.
• an application system technical architecture used to represent the technical architecture chosen for the deployment of each of the applications that support the application system.
Creating an Application System
To create an application system:
1. From the Application Architecture navigation pane, select Functional Architecture > Application Systems.
The list of application systems appears in the edit area.
2. Select My Application Systems.
3. Click New.
The Creation of Application System dialog box appears.
4. Enter the Name of your application system and click OK.
The new application system appears in the list.
Application System Properties
The Characteristics property page for an application system provides access to several sections.
• The Identification section provides access to the following information:
• the Name,
• its Owner, by default during creation of the application system, the current library.
• the text of its Description.
• the internal Code,
• the Version number,
• a Comment.
• The Business processes section describes the list of business processes that use the application system.

A business process represents a system that offers products or services to an internal or external client of the company or organization. At the higher levels, a business process represents a structure and a categorization of the business. It can be broken down into other processes. The link with organizational processes will describe the real implementation of the business process in the organization. A business process can also be detailed by a functional view.
• The Responsibility section relates to the person(s) responsible for the application system.
• Software Designer
• Local Application Owner
• The Attachments section is limited to associated attachments.
Creating an application system structure diagram
This diagram describes the internal structure of an application system:
• services offered or required,
• the application components and their interactions; these are application systems, applications and micro-services,
• the end users interacting with the application components.
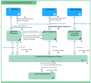
The following diagram describes the application system corresponding to purchasing requests processing.
The following diagram describes the application system corresponding to purchasing requests processing.
To create an application system structure diagram:
1. Right-click the application system and select New > Diagram.
2. Select Application System Structure Diagram.
Adding an application system to an application system structure diagram
To describe an application system that implements another application system, you can add an application system of the application system structure diagram.
For example, the purchasing requests processing system uses the "Purchasing Management Platform" and "Payment Management" application system services.
To add an Application System:
1. In the objects toolbar of the application system structure diagram, click
Application System.
2. Click in the frame of the described application system.
An addition window box prompts you to choose the application system implemented (for example "Payment management").
3. Select an application system.
4. Click OK.
The application system appears in the diagram.
Adding an end user to an application system structure diagram
To specify that an application system, such as purchasing request processing, is activated by internal or external org-units, you will add an associated end user.

The end user represents an organizational unit interacting at the boundaries of an application system or a logical application system.
To add an end user:
1. In the application system structure diagram insert toolbar, click
End User and click in the frame of the diagram.
An addition window prompts you to choose the Object Type that you wish to use: Org-Unit or Position type.
2. For example, select the Org-unit object type.

An org-unit represents a person or a group of persons that intervenes in the enterprise business processes or information system. An org-unit can be internal or external to the enterprise. An internal org-unit is an organizational element of enterprise structure such as a management, department, or job function. It is defined at a level depending on the degree of detail to be provided on the organization (see org-unit type). Example: financial management, sales management, marketing department, account manager. An external org-unit is an external entity that exchanges flows with the enterprise. Example: customer, supplier, government office.

A position type represents a status assigned to an individual or a group of individuals with the aim of defining an organization or a hierarchy.
3. Select the org-unit that interests you and click OK.
The actor appears in the diagram.