Description d'un parcours client
Afin de pouvoir bénéficier, à la fin de votre travail de représentation de parcours client, des fonctionnalités d'analyse proposées par HOPEX Customer Journey, nous recommandons de suivre les étapes méthodologiques représentées dans le diagramme ci-dessous.
Définir les persona et les lignes métier
Il s'agit ici d'un travail préparatoire qui consiste à identifier les différents types de clients en fonction de leurs besoins et de ce qu'ils apportent à l'entreprise.
Cette phase vise à définir les persona ainsi que les lignes métier.

Un persona correspond au segment de clientèle ciblé par l'expérience du parcours client. Les moyens mis en oeuvre pour que les clients puissent intéragir avec l'entreprise et son environnement, pour acquérir les résultats attendus, sont supportés par des canaux d'interactions.

Une ligne métier est un haut niveau de classification des principales activités de l'entreprise. Elle correspond, par exemple, à des grands segments produits ou à des canaux de distribution. Elle permet de classifier les processus de l'entreprise, des unités organisationnelles ou des applications qui servent un produit spécifique et/ou un marché spécifique.
Dans l'exemple de l'agence de voyage, nous nous intéressons au segment de clientèle des jeunes adultes. La ligne métier privilégiée de l'agence pour cette population étant les "Séjours sportifs".
Vous devez commencer par évaluer les attentes client pour chaque persona.

Une attente client est un résultat de l'entreprise attendu par le persona à l'issue du parcours client.
Par exemple, une population de jeunes adultes peut attendre d'un séjour sportif un choix important d'activités, dans un cadre insolite pour un prix raisonnable.
D'un point de vue méthodologique, nous vous proposons de procéder de la manière suivante :
1. Identifier les segments de clientèle,
2. Définir via la hiérarchie les groupes de persona et les persona associés à chaque segment,
3. Identifier les acteurs qui correspondent aux segments,
4. Créer les attentes client pour un persona donné,
5. Créer les lignes métier.
Définir les parcours client
Chaque parcours client correspond à un persona précis. Donc, quand les persona sont identifiés, vous pouvez créer les parcours client.

Si vous le souhaitez, vous pouvez également créer les parcours client d'abord et les persona ensuite.

Un parcours client permet de décrire et d'organiser l'ensemble des interactions entre l'entreprise et un persona pour un résultat donné.
Nous pouvons, par exemple, construire le parcours client qui correspond au choix d'un "séjour sportif" par un persona "jeunes adultes".
Définir les phases d'un parcours client
Un parcours client est décrit par plusieurs phases qui sont séquencées.

Une phase d'un parcours client correspond à une période du parcours bornée dans le temps.
Dans l'exemple du "séjour sportif", nous distinguons trois phases : la "sélection de séjours", la "qualification des séjours" sélectionnés et la "réservation" du séjour.
Définir les étapes du parcours client
Les étapes de parcours client sont très liées à la ligne métier. Les étapes de parcours client sont organisées pour représenter plus précisément la réalité. Elles sont essentielles parce que les évaluations portent sur chacune des étapes d'un parcours client.

Une étape de parcours client est l'unité de progression élémentaire d'un client à travers une phase d'un parcours client.
Dans la phase de "réservation" du séjour, nous pouvons distinguer les étapes : "Valider la commande", "Compléter les informations client", "Procéder au paiement".
Enfin, les moyens utilisés à chaque étape de parcours client sont représentés par des canaux.

Un canal permet d'identifier les moyens utilisés par un persona pour la réalisation d'une étape. Par exemple, un canal peut être le téléphone ou internet.
Dans l'exemple de la vente de séjours sportifs, les moyens mis à la disposition des clients sont des brochures publicitaires, des applications web et un service de support pour répondre aux questions des clients.
Pour décrire les étapes d'un parcours client, nous vous proposons de procéder de la manière suivante :
1. Définir les étapes de parcours client associées à chaque phase.
2. Décrire les séquences qui relient les étapes.
3. Relier les étapes aux canaux concernés.
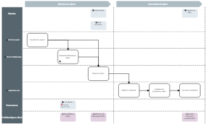
A ce stade, le diagramme que vous construisez avec HOPEX Business Process Analysis ressemble à la figure ci-dessous.
Comprendre les attentes et les difficultés client
Chaque étape de parcours client peut être liée à :
• une ou plusieurs attentes client.

Un acteur externe représente un organisme qui échange des flux avec l'entreprise. Ex : Client, Fournisseur, Administration.
Les attentes de jeunes adultes pour un séjour sportif peuvent concerner le cadre du séjour ou les activités proposées.
• une ou plusieurs difficultés.

Une difficulté client décrit les points difficiles rencontrés par un persona pendant la réalisation d'une étape de son parcours client.
Les difficultés d'un groupe de jeunes adultes peuvent porter sur la difficulté à se mettre d'accord, sur des prix trop élevés ou sur les possibilités d'accès au site de vacances.
Identifier les points de contact
L'objectif est d'identifier les éléments de l'organisation qui sont utilisés lors du parcours client et qui pourraient avoir un impact sur la satisfaction du client.

Un point de contact décrit une interaction entre un persona et une entreprise.
Les points de contact entre les clients et l'agence de voyage sont téléphoniques et par mail. Un centre de support peut donc être mis en place.
Chaque point de contact peut être relié à :
• une ou plusieurs Opportunités.

Une opportunité caractérise une action d'amélioration sur un des éléments constituant le parcours client (étapes, point de contact).
Le fait de pouvoir proposer un autre séjour si le séjour sélectionné n'est plus disponible constitue une opportunité.
• une ou plusieurs difficultés.
Identifier les moments de vérité

Un moment de vérité est une étape décisive pour la suite du parcours client. Soit le client est convaincu qu'il n'obtiendra pas ce qu'il recherche dans les conditions souhaitées et il n'est pas satisfait. Soit, au contraire, il est convaincu de trouver ce qu'il recherche et il poursuit le parcours.
Une réservation trop tardive constitue un moment de vérité. Le séjour sportif est complet ou, au contraire, il a été annulé à cause d'un effectif trop faible.
A l'issue de cette dernière étape de description de votre parcours client, vous obtenez un diagramme qui ressemble à celui-ci.