ICM
>
Appendix - Workflows
> Workflows Linked to Testing
Workflows Linked to Testing
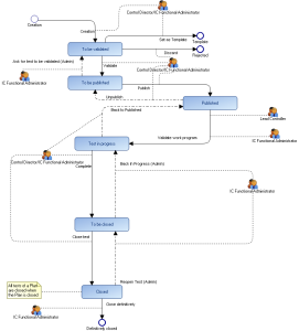
Test Plan/Audit Plan Workflow
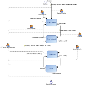
Test Workflow
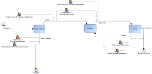
Test Activity Workflow
Expense Sheet Workflow
Test Plan/Audit Plan Workflow
Test Workflow
Test Activity Workflow
Expense Sheet Workflow
This site works best with JavaScript enabled