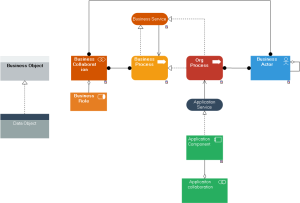
Service Realization Viewpoint

The Service Realization viewpoint is used to show how one business service is realized by the underlying processes (and sometimes by application components). Thus, it forms the bridge between the business products viewpoint and the business process view. It provides a “view from the outside” on one or more business processes.
Concepts and Relations
The ArchiMate concepts used in a Service Realization viewpoint Diagram and their relations are described below.
This viewpoint describes a business service.
Example Presentation
Example of Service Realization viewpoint diagram