HOPEX Archimate (EN) : HOPEX Archimate ViewPoints : Org Process Viewpoint
   
Org Process Viewpoint
 
Concepts and Relations
Example Presentation
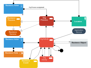
The Organizational Process viewpoint is used to describe the implementation of one business processes in a given organizational context. It emphasizes the breakdown of the described process into activities.
Next to the processes themselves, this viewpoint contains other directly related concepts, such as:
The services a business process offers to the outside world, showing how a process contributes to the realization of the company’s products
The realized business process
The assignment of activities to Business actors
The usage of business or application services by activities
The information (business objects via the intermediate object / work products concepts) used by the business process
Concepts and Relations
The ArchiMate concepts used in a Organizational Process Viewpoint Diagram and their relations are described below. This viewpoint describes an Org Process
 
Example Presentation
The description of the Business Process implementation in a given conctext (here, the UK subsidiary) can be used to illustrate this viewpoint.
 
Example of Org Process viewpoint diagram