The touchpoints and the business opportunities of a customer journey

A touchpoint describes an interaction between a persona and an enterprise.
A touchpoint is used to identify the organizational elements, used during the customer journey, that could have an impact on customer satisfaction. A touchpoint is connected on the one hand to a step and its channels and painpoints, and on the other hand to business improvement opportunities.
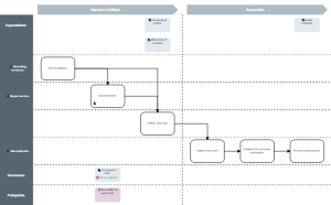
In the diagram, the touchpoints, the channels and the painpoints and the business opportunities are in the same swimlane as the customer journey step.
Creating a touchpoint in a customer journey

A touchpoint describes an interaction between a persona and an enterprise.
To create a touchpoint in a customer journey:
1. Click the Step tab to access the list of steps in the customer journey.
2. Select the step that you want to connect to a touchpoint and click in the Touchpoint column.
A selection window appears with the list of touchpoints connected to the mapping of the customer journey.

To complete the list of touchpoints proposed, click
Connect.
3. Click Add to create a new touchpoint.
The new touchpoint appears in the list of touchpoints of the customer journey.
4. To change the name of the touchpoint.
5. Select the touchpoints that you want to connect to the step and click on the outside of the selection window pane.
The touchpoints selected appear in the swimlane of the step.
The step shape is modified.
Step connected to a touchpoint

The list of touchpoints of a customer journey is accessed from the
Characteristics properties window, in the
Touchpoint section.

The list of painpoints connected to a customer journey is accessed from the
Characteristics tab, in the
Painpoints section.
Defining the business opportunities of a customer journey

An opportunity characterizes an improvement action for one of the composite elements of the customer journey (steps, touchpoint).
To specify that a new business opportunity is connected to a customer journey:
1. Click the Step tab to access the list of steps in the customer journey.
2. Select the step that you wish to connect to a business opportunity and click in the Opportunity column.
A window appears with the list of business opportunities connected to the mapping of the customer journey.

To complete the list of painpoints proposed, click
Connect.
3. Click Add to create a new business opportunity.
The new business opportunity appears in the list of customer journey opportunities.
4. Specify the name of the business opportunity.
5. Select the business opportunity that you want to connect to the step and click outside of the selection window pane.
The business opportunities selected appear in the swimlane of the step directly under the touchpoints of the step and are automatically connected.

The list of business opportunities connected to a customer journey is accessed from the
Characteristics tab, in the
Business Opportunities section.
Identifying a moment of truth

A moment of truth is a decisive step for the remainder of the customer journey. Either customers believe that they cannot obtain what they are searching for under the desired conditions and they exit; Or, on the contrary, they believe that they have found what they are looking for and continue the journey.
To specify the steps of a customer journey that constitute moments of truth:
1. Click the Step tab to access the list of steps in the customer journey.
2. Select the Moment of Truth column.
Check boxes appear on each row of the column.
3. Select the check box that corresponds to the step you wish to specify as a moment of truth.
The step shape is modified.
Step declared as a moment of truth

In the
Characteristics tab of the properties window for the selected steps, the
Moment of Truth check box is also checked.