Creating Operational Node Structure Diagrams
After creating your operational nodes the need for information exchange between operational nodes can be illustrated in the Operational Node Structure Diagram. This information exchange is represented by interactions created between the nodes. The diagram therefore shows how operational nodes and interactions interact with each other.
An Operational Node Structure Diagram actually details the structure of an operational node. The node is composed of sub-nodes that are connected to each other through interactions. The described node establishes a context for the interactions. For this reason sub-nodes are not directly connected in the diagram. As sub-nodes can be reused in other contexts the interactions link the intermediate objects that reference the sub-nodes and that are defined locally within the context of the node. In this way you can differentiate the interactions performed in one node context from those performed in another node context. This principle is replicated in all structure diagrams and is further detailed in the Artifact Type and Instance technical article. In the case of operational nodes, the intermediate objects are called Operational Components. If no name is set for an operational component, a name is automatically created from the referenced operational node.
To create an operational node structure diagram:
1. In the Architectures frame of the DoDAF 2.0 start page, click the name of the architecture concerned.
2. In the Viewpoints frame, click Operational Views > OV-2.
3. Select the All Operational Nodes (EAF) tab in the right frame of the start page.
4. Right-click the operational node concerned and select New > Diagram.
5. Select Operational Node Structure Diagram and click Create.
The new diagram opens in the MEGA workspace with a Root Operational Node positioned in it.
Adding operational nodes to the diagram
Operational nodes in the Structure diagram are referred to as operational components.
To add an operational component to the diagram:
1. Click the
Operational Component icon

in the object bar and click in the diagram.
2. In the Creation of Operational Component dialog box that appears, if you so desire, enter the name of the operational node.

You do not have to enter a component name as the name of the operational node that is used for the component is automatically displayed in the structure diagram. The operational node name replaces the name entered in the Operational component name field.
3. Click the arrow to the right of the "Operational Node Used" field and select Connect Operational Nodes to find an operational node that already exists.

If the operational node to be used does not exist, you can create it by selecting
Create Operational Node.
4. Select the operational node you want to use
Its name appears in the creation dialog box.
5. Click OK.
The new operational node appears in the diagram.
6. Repeat this step to create as many operational nodes as necessary.
Adding interactions to operational nodes
After creating your operational nodes you can display the interactions between them. Interactions describe the information that can be exchanged between two nodes. An interaction links two interacting items and is based on a definition (a service definition or a protocol): this definition can be detailed later on in the SvcV-2 model. The definition is used to accurately describe the information exchanged between the two nodes, the roles played by the two nodes (customer or provider) and the service and request points to which the interaction is connected. Service and request points are explained in the paragraph below.
All the structure diagrams (operational node, resource architecture or artifact assembly in SV-1) are based on the same interaction principle. For more details on the interaction models, see the Interaction Modeling technical article..
To add an interaction to operational nodes:
1. In the object bar of the diagram, click the Interaction button.
2. Click the first operational node to be connected and holding down the mouse button, drag the cursor to the second operational node and release the mouse button.

The line should always be drawn in the direction in which you want the interaction information to flow.
3. In the Creation Interaction dialog box that appears select an existing Service Definition from the list.

It is not necessary to enter an interaction name. If an interaction name is not entered, the interaction will automatically inherit the name of its Service Definition.
4. Click OK.
A line representing the interaction appears in the diagram between the operational nodes.
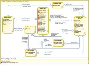
Below is an example of an operational node structure diagram. The operational nodes are represented by yellow rectangles.
Example of an Operational Node Structure Diagram