Application Usage Viewpoint

The Application Usage viewpoint describes how applications are used to support one Org Process, and how they are used by other applications. It can be used in designing an application by identifying the services needed by business processes and other applications, or in designing business processes by describing the services that are available. Furthermore, since it identifies the dependencies of Org Processes upon applications, it may be useful to operational managers responsible for these processes.
Concepts and Relations
The ArchiMate concepts used in an Application Usage viewpoint Diagram and their relations are described below.
This viewpoint describes an Org Process.

A
Business Role is defined as a named specific behavior of a
Business Actor participating in a particular contex

A
Business object is defined as a unit of information that has relevance from a business perspective.

An
Application Service is defined as the externally visible (“logical”) functionality, which is meaningful to the environment and is realized by business behavior (Business Process, Business Function, or Business Interaction)

An
Application Interface declares how a component can connect with its environment.

An
Application Interaction is defined as a unit of behavior, in termes of information exchanges, performed by a collaboration of two or more components.

An
Application Component is defined as a modular, deployable, and replaceable part of a system that encapsulates its contents and exposes its functionality through a set of interfaces.

An
Data object is defined as a coherent, self-contained piece of information suitable for automated processing.
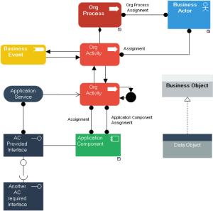
Example Presentation
Example of Application Usage viewpoint diagram