Décrire les états et les événements d'un individu
Si un concept est associé à des états, les occurrences de ce concept peuvent également être associées à des états. Ainsi, HOPEX Data Governance et HOPEX Data Architecture propose l'Etat d'individu.

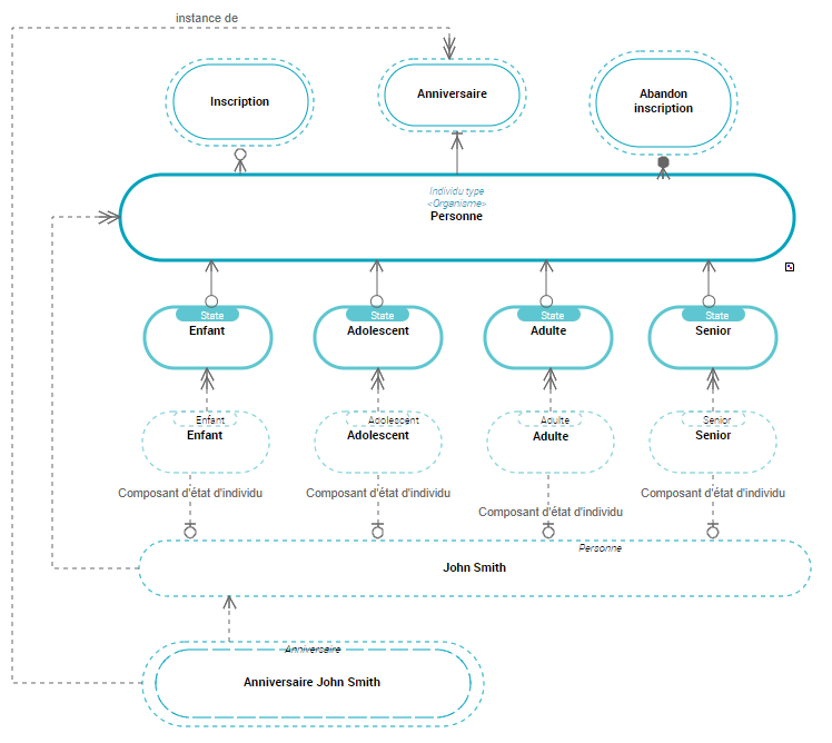
Un état d'individu est une instance d'un état du concept auquel l'individu est relié. Il représente un état de l'individu au cours de son cycle de vie.
Par ailleurs, le passage d'un état d'individu à un autre peut être conditionné par un Événement d'individu.

Un événement d'individu représente un fait se produisant durant la vie de l'individu. C'est une instanciation d'un concept événement du concept auquel l'individu est relié.
Par exemple, "John Smith" est une "Personne" qui peut passer d'un état à autre le jour de son anniversaire.
La relation entre un individu et son Etat d'individu est décrite par un Composant d'état d'individu.

Un composant d'état d'individu de permet de relier un individu à un état d'individu.
La relation entre un individu et son Événement d'individu est décrite par Composant d'entité du dictionnaire.

Un composant d'entité permet de relier un individu à un élément de dictionnaire.
Avec HOPEX Data Architecture :
• un état d'individu est une instance d'un concept d'état

Un concept d'état est une situation au cours de la vie d'un concept durant laquelle il satisfait à certaines conditions, exerce une certaine activité ou attend un événement de concept. Un concept d'état représente un intervalle de temps dont les bornes sont deux événements de concept. Un état de concept est une phase par laquelle passe le concept au cours de son cycle de vie.
• un événement d'individu est une instance concept événement.

Un concept événement représente un fait se produisant durant la vie d'un concept, par exemple un changement de saison. Un concept événement permet de marquer l'impact sur un concept d'un phénomène interne ou externe au concept. On peut distinguer les événements de début de concept, les événements de fin de concept et les événements intermédiaires de concept.
Accéder à la liste des états et des événements d'individu
Pour accéder aux états d'individu d'un dictionnaire métier dans HOPEX Data Governance :
1. Cliquez sur le volet de navigation Glossaire > Dictionnaires.

Dans
HOPEX Data Architecture, cliquez sur le volet de navigation
Glossaire >
Information métier.
2. Dans la zone d'édition, à partir du dictionnaire métier qui vous intéresse, dépliez le dossier Etat d'individu.
La liste des états d'individu du dictionnaire métier apparaît.
3. Dépliez le dossier Evénement d'individu.
La liste des événements d'individu du dictionnaire apparaît.
Créer un état d'individu à partir d'un domaine de concepts
La relation entre un individu et son Etat d'individu est décrite par une Composant d'état d'individu.

Un composant d'état d'individu de permet de relier un individu à un état d'individu.
Si vous créez un état d'individu dans un diagramme, il est possible de créer automatiquement le composant d'état d'individu associé.
Pour créer un état d'individu à partir d'un diagramme de concept :
1. Dans le diagramme, cliquez sur l'individu qui détient l'état d'individu.
2. Sélectionnez Etat d'individu.
3. Cliquez dans le diagramme.
L'assistant de création d'un état d'individu apparaît.
4. Renseignez le Nom local et cliquez sur Ajouter.
Le nouvel état d'individu apparaît dans le diagramme.

Vous pouvez également créer un état d'individu à partir de son dictionnaire métier.
Les propriétés d'un état d'individu
La fenêtre de propriétés d'un état d'individu présente dans l'onglet Caractéristiques les éléments suivants :
• Son Nom Local.
• Les classifications d'individu qui apparaissent dans la section Classification.

Un composant d'état d'individu de permet de relier un individu à un état d'individu.
• L'onglet Composant qui présente les individus qui définissent l'individu décrit.
Créer un événement d'individu à partir d'un domaine de concepts
Pour créer un événement d'individu à partir d'un domaine de concepts :
1. Dans la barre d'insertion cliquez sur le bouton Evénement d'individu et cliquez dans le diagramme.
L'assistant d'ajout d'un événement d'individu apparaît.
2. Renseignez le Nom et cliquez sur Ajouter.
L'événement d'individu apparaît dans le diagramme.
Relier un événement d'individu à un individu
La relation entre un individu et son Événement d'individu est décrite par un Composant d'entité du dictionnaire.

Un composant d'entité permet de relier un individu à un élément de dictionnaire.
Pour relier un concept événement à son concept dans le diagramme :
1. Dans la barre d'insertion, cliquez sur le bouton Lien.
2. Cliquez sur l'événement d'individu.
3. Cliquez sur l'individu.
Le lien apparaît dans le diagramme.