Describing application architecture
HOPEX IT Architecture offers the means to represent different levels of application architectures: from the description of the application environment to the technical components to be implemented.
These representations make it possible to define the software and hardware components and to identify in a consistent way the data exchanged between them.
The description of application systems can be done according to a top-down approach, starting by describing the company's main application systems, or according to a unitary approach by describing only certain application systems.

An application system is an assembly of other application systems, applications and end users interacting with application components to implement one or several functions.
Application system environment description
If you use a unitary approach, you must describe the application system environment to provide a context to the used application system and its service interactions with external components.

An application system environment allows presenting the other application systems, applications or microservices with which this application system can interact.
In addition to a precise description of the application architecture to be implemented, this step covers the following points:
• Identify precisely the exchanges between the different software and hardware components, and formalize them through service interfaces.

A Service Interface is a template of a contract between entities (organizational, IT …). The contract is described by available operations which can be triggered trough messages exchanged by roles (vendor, buyer..).
• Verify that the application architecture covers the functional requirements identified in the business capability maps.
Describing application systems
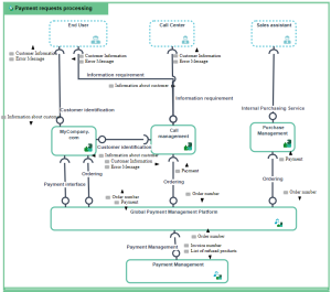
In a top-down approach, the main application system structure diagram is the entry point for the description of the existing or planned application system.
The following diagram describes the application system corresponding to purchasing requests processing.
The following diagram describes the application system corresponding to purchasing requests processing.
Purchasing requests can be formulated by external customers via an Internet purchasing application or indirectly via a call center. Internal users have to call a “Sales assistant” who uses the “Office Supplies Purchasing Management” application.
The application subsystems can then be described hierarchically by showing at each level the points of exchange with the outside world.
The data stores are used to represent the data that will be stored in databases.

A data store provides a mechanism to update or consult data that will persist beyond the scope of the current process. It enables storage of input message flows, and their retransmission via one or several output message flows.