Process for Follow-up of Ongoing Projects
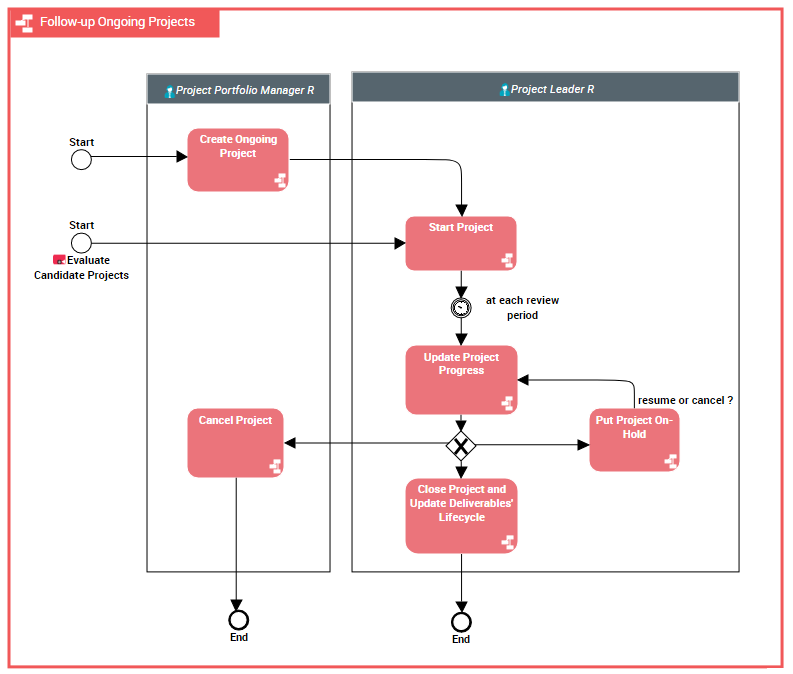
Ongoing projects result from the validated candidate projects.

A project portfolio manager can also directly create an ongoing project.
The project portfolio manager assigns a manager to the project, responsible for follow-up of the progress of the project.
Project follow-up consists of the following steps:
• Starting the project
• Specifying the project milestones
• Updating the project progress
• Terminating the project