HOPEX Internal Audit
>
Appendix - Audit Workflows
>
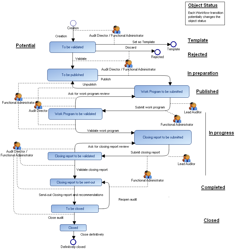
Audit Workflow
Audit Workflow
This site works best with JavaScript enabled