HOPEX Internal Audit
>
Appendix - Audit Workflows
>
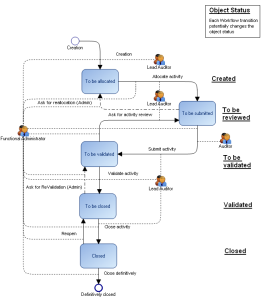
Audit Activity Workflow
Audit Activity Workflow
This site works best with JavaScript enabled