HOPEX Internal Audit
>
Annexe - Workflows de l'audit
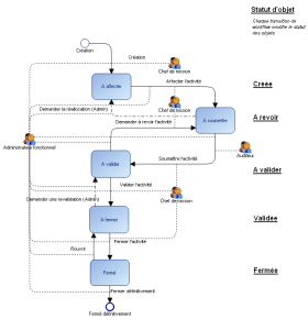
> Workflow d'activité d'audit
Workflow d'activité d'audit
Ce site fonctionne mieux avec JavaScript activé