HOPEX Internal Control
>
Annexe - Workflows
> Workflows liés au testing
Workflows liés au testing
Workflow des plans de test / d'audit
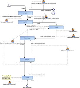
Workflow des missions de test
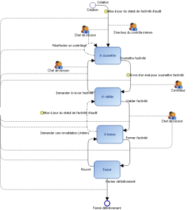
Workflow des activités de test
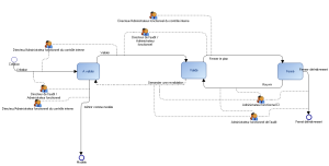
Workflow des notes de frais
Workflow des plans de test / d'audit
Workflow des missions de test
Workflow des activités de test
Workflow des notes de frais
Ce site fonctionne mieux avec JavaScript activé