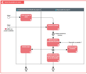
Processus de suivi des projets en cours
Les projets en cours découlent des projets candidats validés.

Un gestionnaire de portefeuille de projets peut également créer directement un projet en cours.
Le gestionnaire de portefeuille de projets assigne un responsable au projet, chargé de suivre l'évolution du projet.
Le suivi de projet passe par les étapes suivantes :
• Démarrer le projet
• Spécifier les jalons du projet
• Mettre à jour l'avancement du projet
• Terminer le projet