HOPEX Regulatory Compliance
>
Appendix - Workflows
>
Workflows Linked to Testing
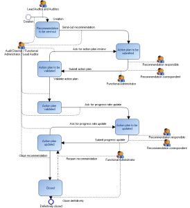
> Recommendation Workflow
Recommendation Workflow
This site works best with JavaScript enabled