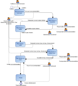
HOPEX Regulatory Compliance : HOPEX Compliance : Annexe - Workflows : Workflows liés au testing : Workflow des recommandations
   
Workflow des recommandations