HOPEX Internal Control : Introduction : Annexe - Workflows : Workflows liés au testing
   
Workflows liés au testing
 
Workflow des plans de test / d’audit
Workflow des missions de test
Workflow des activités de test
Workflow des notes de frais
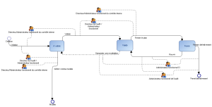
Workflow des plans de test / d’audit
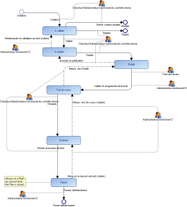
Workflow des missions de test
 
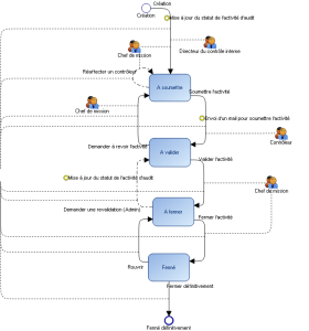
Workflow des activités de test
Workflow des notes de frais