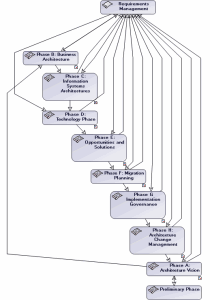
Work Package Scheduling Diagrams
The Scheduling Diagram allows you to describe the sequencing of your organization, architecture, integration or development projects in conjunction with a TOGAF 9 framework.
A project scheduling diagram shows the sequencing of the different phases of a project, or of the sequential linking of projects between themselves.
To access the diagram that describes a project:

In the
TOGAF navigation window, expand the
Projects folder and right-click the TOGAF Work Package you wish to navigate

select
Scheduling Diagram.
The work package scheduling diagram appears presenting the various phases of the work package.