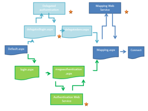
Authentication and mapping principles
The authentication and mapping process is as follows:

The sign denotes components whose overloading is explained in this document.
The administration of standard authentication and mapping (as provided by the standard web services) is explained in the product documentation.