Creating Operational Node Structure Diagrams
After creating your operational nodes the need for information exchange between operational nodes can be illustrated in the Operational Node Structure Diagram. This information exchange is represented by interactions created between the nodes. The diagram therefore shows how operational nodes and interactions interact with each other.
An Operational Node Structure Diagram actually details the structure of an operational node. The node is composed of sub-nodes that are connected to each other through interactions. The described node establishes a context for the interactions. For this reason sub-nodes are not directly connected in the diagram. As sub-nodes can be reused in other contexts the interactions link the intermediate objects that reference the sub-nodes and that are defined locally within the context of the node. In this way you can differentiate the interactions performed in one node context from those performed in another node context. This principle is replicated in all structure diagrams and is further detailed in the Artifact Type and Instance technical article. In the case of operational nodes, the intermediate objects are called Operational Components. If no name is set for an operational component, a name is automatically created from the referenced operational node.
To create an operational node structure diagram:
1. In the Architectures frame of the NAF start page, click the name of the architecture concerned.
2. In the SubViews frame, click Operational Views > NOV-2.
3. Select the All Operational Nodes (EAF) tab in the right frame of the start page.
4. Right-click the operational node concerned and select New > Diagram.
5. Select Operational Node Structure Diagram and click Create.
The new diagram opens in the HOPEX desktop with a Root Operational Node positioned in it.
Adding operational nodes to the diagram
Operational nodes in the Structure diagram are referred to as operational components.
To add an operational component to the diagram:
1. Click the
Operational Component icon

in the object bar and click in the diagram.
2. In the Creation of Operational Component dialog box that appears, if you so desire, enter the name of the operational node.

You do not have to enter a component name as the name of the operational node that is used for the component is automatically displayed in the structure diagram. The operational node name replaces the name entered in the Operational component name field.
3. Click the arrow to the right of the "Operational Node Used" field and select List Operational Nodes to find an operational node that already exists.

If the operational node to be used does not exist, you can create it by selecting
Create Operational Node.
4. Click OK.
The new operational node appears in the diagram.
5. Repeat this step to create as many operational nodes as necessary.
Adding interactions to operational nodes
After creating your operational nodes you can display the interactions between them. Interactions describe the information that can be exchanged between two nodes. An interaction links two interacting items and is based on a definition (a service definition or a protocol): this definition can be detailed later on in the NSOV-2 view. The definition is used to accurately describe the information exchanged between the two nodes, the roles played by the two nodes (customer or provider) and the service and request points to which the interaction is connected. Service and request points are explained in the paragraph below.
All the structure diagrams (operational node, resource architecture or artifact assembly in NSV-1) are based on the same interaction principle. For more details on the interaction models, see the Interaction Modeling technical article..
To add an interaction to operational nodes:
1. In the object bar of the diagram, click the
Interaction button

2. Click the first operational node to be connected and holding down the mouse button, drag the cursor to the second operational node and release the mouse button.

The line should always be drawn in the direction in which you want the interaction information to flow.
3. In the Add Interaction dialog box that appears enter the interaction definition name or select an existing interaction definition from the list.

It is not necessary to enter an interaction name. If an interaction name is not entered, the interaction will automatically inherit the name of its definition/protocol.
4. Click OK.
A line representing the interaction appears in the diagram between the operational nodes.
The access points on interactions vary depending on particular situations.
• Turned out arrow: Consumer role is specified for the interaction
• Turned in arrow: Provider role is specified for the interaction
• Square: No role is specified
• Empty square or arrow: no access point is specified for the service
• Full square or arrow: an access point is specified for the service
Adding content to interactions
It is possible to add and display the content of interactions in the different structure diagrams. The information elements (contents) exchanged in an interaction are defined in a shared interaction protocol (service definitions). Content must be added in this definition and impacts all the interactions based on it.
To add content to an interaction:
1. Right click the name of the interaction.
2. In the pop-up menu that appears select the service definition > New > Message.
3. Launch the query to find the Content to be attached.
4. Select your Content and click OK.
The new content appears near the interaction.
Black arrows indicate the direction flow of the content.

You are advised to insert the content in the service definition diagram if it exists. Doing so ensures that the graphical representation of the service definition is properly maintained.

You can otherwise create the content in the Interaction Definition Diagram of the interaction concerned then add it to the structure diagram. You can access the Interaction Definition Diagram from the service definition pop-up menu.
If you do not wish to display the message content in the diagram, in the Views and Details dialog box uncheck the Interaction Upstream Contents and Interaction Downstream Contents display options (right click the name of the interaction > Shapes and Details).
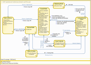
Below is an example of an operational node structure diagram. The operational nodes are represented by yellow rectangles.
Example of an Operational Node Structure Diagram