Concepts Overview
Navigation tree configuration uses concepts presented in the following metamodel.

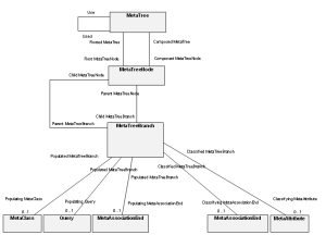
The "MetaTree" MetaClass represents the navigation tree.

The "MetaTreeNode" MetaClass represents the tree nodes. Since a node is required for creation of a branch, each MetaTree has a root node from which main branches are created.

The "MetaTreeBranch" MetaClass represents the tree branches. A branch is systematically connected to a node by the "Parent MetaTreeNode" MetaAssociationEnd. If it includes sub-branches, it is associated with a child node by the "Child MetaTreeNode" MetaAssociationEnd.

The "Populating MetaClass", "Populating Query" and "Populating MetaAssociationEnd" MetAssociationEnds enable definition of content of the branch.

The "Classifying Attribute" and "Classifying MetaAssociationEnd" MetaAssociationEnds enable definition of classification criteria of branches associated with classification folders.