HOPEX Power Studio : Customizing Diagrams : Configuring Diagrams : Configuring a Diagram Type : Concepts
   
Concepts
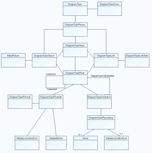
Diagram type configuration uses concepts presented in the following metamodel.
A DiagramType can describe a specific number of concepts.
A DiagramTypeZoom enables a MetaClass to be described by a diagram type (example: a procedure can be described by a flowchart).
 
Configurations of a diagram type are carried by a DiagramTypeParam.
Diagram type configuration is based on the following concepts:
DiagramTypeObject: object types (MetaClasses) that can be used in a diagram type.
DiagramTypeView: views available in a diagram type. A view groups one or several object types that can be used in a given diagram type.
DiagramTypeLink: links that can be displayed in a diagram type.
DiagramTypeField: fields that can appear in an object shape or link.
The different concepts enabling definition of graphical representation of objects, links, views and fields (in graphical representation of objects and links).