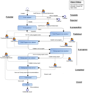
HOPEX Internal Audit : Appendix - Audit Workflows : Audit Workflow
   
Audit Workflow