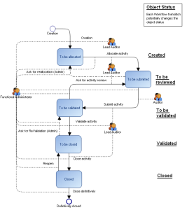
HOPEX Internal Audit : Appendix - Audit Workflows : Audit Activity Workflow
   
Audit Activity Workflow