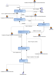
HOPEX Regulatory Compliance : Appendix - Workflows : Workflows Linked to Testing : Test Workflow
   
Test Workflow