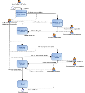
HOPEX Regulatory Compliance : Appendix - Workflows : Workflows Linked to Testing : Recommendation Workflow
   
Recommendation Workflow