The life cycle of a concept or Individual
To take account of evolution, in time and of business concepts, HOPEX Information Architecture has introduced two particular concepts:
• The State Concept, which enables identification of an evolution in time of a concept,

A state concept is a situation in a concept life cycle during which it satisfies certain conditions, executes a certain activity or waits for a concept event. A state concept represents a time interval of which limits are two concept events. A state concept is a phase through which the concept passes during its life cycle.
• The Event Concept, which represents a significant fact modifying the state of one or of several concepts.

An event concept represents an event occurring during concept life, for example a change of season. An event concept marks the impact on a concept of a phenomenon internal or external to the concept. Concept events can be distinguished as concept start events, end events and intermediate events.
State Concepts and Event Concepts can be described in the same way as any other concept.
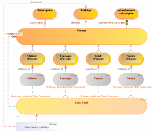
Concept life cycle
The same business concept can take several states.
For example, the same subscription holder can pass from "Child" state to "Adolescent" state, then to "Adult" state and finally "Senior".
Passage from one state to another can be connected to a event, a "Birthday" for example.
The relationship between a concept and its State Concept is described by a Dictionary State Of.

A dictionary state enables connection of a concept to a concept state, and specification of the state nature.
The relationship between a concept and its Event Concept is described by:
• a Start Event,
• an End Event,
• or an Intermediate Event.
Individual life cycle
If a concept is associated with states and events, occurrences of this concept can also be associated with events and states.
For example, "John Smith" is a "Person" who can pass form one state to another on his birthday.
To represent the individual state notion, HOPEX Information Architecture proposes the Individual State.

An individual state is an instance of a concept state to which the dictionary state is connected. It represents an individual state during its life cycle.
The relationship between an individual and its Individual State is described by an Individual State Component.

An individual state component enables connection of an individual to an individual state.
In addition, the switch from one individual state to another can be conditioned by an Individual Event.

An individual event represents an event occurring during during the life of the individual. It is an instance of an event concept of the concept to which the individual is connected.
The relationship between an individual and its Individual Event is described by a Entity Component.

A entity component enables connection of a individual to a dictionary element.