Common Features : Import and Export (EN) : Importing a Visio Drawing : Visio Import Example
   
Visio Import Example
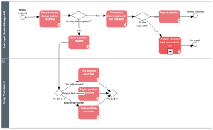
As an example of a drawing to be imported, take the simple flow diagram "Vehicle Breakdown Analysis", which describes steps in vehicle repair.
Visio Diagram
This diagram can be reproduced as the diagram of an organization process in HOPEX.
Result in MEGA
Example of Masters and corresponding MetaClasses
 
Master (VISIO)
MetaClass (MEGA)
Page
Organizational Process
Decision
Gateway
Dynamic Connector
Sequence flow
Process
Operation
Start/End
Event
Subprocess
Organizational Process
Swimlane
Participant
Once you have mapped the Visio Masters with the MEGA MetaClasses, you can define the properties of the related shapes (MetaClass instances).
See "Step 3: Define the mapping of objects of each Visio page".
Example of Shape Properties
 
Visio Shape and corresponding MEGA MetaClass
Property
If Decision = Gateway
Gateway type: exclusive, inclusive, parallel, etc.
If Start/End = Event
Event category: end, start, timer, etc.
If Swimlane = Participant
Participant assignment (target MetaClass)
In the example, the "Decision" master, which corresponds to the "Gateway" MetaClass in HOPEX, has four occurrences in the diagram.
In the Attribute/Link column associated with each occurrence, you can define the type of gateway to create in MEGA (exclusive, inclusive, parallel, etc.).
As for the "Swimlane" master which correspond to participants, you can define the type of object to connect to each participant (Application, Org-Unit, etc.) and even connect a MEGA object to a participant.
To connect an Org-Unit to a participant:
In the Visio import wizard, select the shape corresponding to the participant, for example "Garage Technician".
In the Attribute/Link column, select "Assignment".
In the TargetMetaClass, select "Org-Unit".
If the "Garage Technician" Org-Unit already exists in MEGA, the import wizard does not recreate it but connects it to the participant. If it does not exist in MEGA, the import wizard creates the corresponding Org-Unit while connecting it to the participant.