PLATEFORME - Administration
>
Technical Articles (EN)
>
Description of MEGA Data Exchange XML Format
>
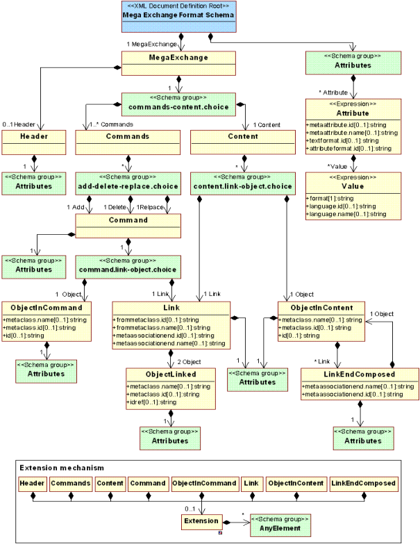
Format XML Schema Model
Format XML Schema Model
Ce site fonctionne mieux avec JavaScript activé