Spécifier le comportement d'une tâche d'un processus applicatif
Conformément à la norme BPMN, un processus peut avoir des comportements différents.
Avec Hopex Business Process Analysis, ces comportements sont disponibles pour les processus, les opérations, les processus applicatifs et les tâches.
Les comportements
Les comportements proposés sont :
• Transaction : une transaction est un ensemble d'activités coordonnées entre elles en vue d'obtenir un résultat cohérent et vérifiable.
• Boucle : une boucle est une étape d'un processus qui est répétée tant qu'une condition est vérifiée.
• “Faire tant que” : la condition est évaluée avant la première exécution.
• “Faire jusqu'à ce que” : la condition est évaluée après la première exécution. Dans ce cas, le processus est toujours réalisé au moins une fois.
Le prédicat permet de spécifier la condition d'exécution de la boucle.
• Ad hoc : les étapes d'un processus de ce type ne sont pas contrôlées, ni ordonnées. L'ordre de réalisation est déterminé par les participants qui exécutent le processus.
• Multiple : le processus est répété un nombre prédéfini de fois qui est évalué avant sa première exécution. Il est possible de spécifier le type d'exécution :
• “Parallèle” : toutes les exécutions sont réalisées en même temps
• “Séquentielle” : les exécutions sont réalisées les unes après les autres.
• Compensation : une compensation définit l'ensemble des activités qui sont réalisées après l'annulation d'une transaction pour compenser les activités réalisées durant le déroulement normal du processus.
Pour décrire, par exemple, qu'un processus est exécuté en boucle :
1. Ouvrez la page de propriétés Caractéristiques du processus.
2. Dans la section Détails, à droite du champ Boucle, sélectionnez le type de boucle correspondant au comportement du processus et ajoutez le texte de la condition.
La forme du processus est modifiée pour faire apparaître le symbole de la boucle.
Type de tâche
Pour préciser le type d'une tâche :
1. Ouvrez la page de propriétés Caractéristiques du processus.
2. Dans la section Détails, cliquez sur la flèche à droite du champ Type de tâche.
La liste des types de tâche s'affiche.
• Réception : tâche élémentaire qui attend l'arrivée d'un message en provenance d'un participant externe au processus. Quand le message a été reçu, la tâche est terminée.
• Emission : tâche qui envoie un message à un participant externe au processus. Quand le message a été envoyé, la tâche est terminée.
• Manuelle : tâche réalisée sans l'aide d'un moteur d'exécution automatique d'un processus ou d'une application informatique.
• Règle métier : tâche d'exécution d'une règle métier qui dispose d'un moteur de règles qui traite les données en entrée et retourne en sortie les résultats du calcul effectué.
• Script : tâche réalisée par un moteur d'exécution de processus. Le concepteur définit un script dans un langage que le moteur est capable d'interpréter. Quand la tâche est prête à démarrer, le moteur exécute le script. La tâche est terminée quand l'exécution du script est terminée.

La forme du processus est modifiée pour faire apparaître le symbole associé au type de tâche.
Modéliser les tâches d'un processus applicatif
La phase d'analyse fonctionnelle décrit les processus applicatifs mis en œuvre dans les différents cas d'utilisation d'une application ou d'un service.
Un diagramme de processus applicatif permet de spécifier l'enchaînement des tâches à réaliser de manière à ce que l'utilisateur puisse vérifier que l'application décrite réponde à son besoin.
Exemple de modélisation fonctionnelle
Les processus applicatifs utilisés pour l'analyse fonctionnelle d'un projet sont rangés dans un paquetage.
Dans l'exemple du projet d'automatisation du traitement des demandes d'achat les processus applicatifs sont rangés dans le paquetage "Demandes d'achat urgentes".

Un processus applicatif est la représentation exécutable d'un processus. Les éléments formalisant un processus applicatif sont les suivants : les événements du workflow, les tâches à accomplir durant le traitement, les éléments algorithmiques d'enchaînement des tâches, les flux d'information échangés avec les participants.
Afficher le diagramme d'une étape de processus applicatif
Pour afficher le diagramme décrivant en détail une étape du processus applicatif :
1. Cliquez sur le processus applicatif, par exemple “Consulter l'état des stocks” pour faire apparaître son menu contextuel.
2. Sélectionnez Diagramme de processus applicatif.
Le diagramme associé au processus s'ouvre.
La consultation de l'état des stocks commence par l'affichage d'un écran permettant l'identification de la pièce recherchée. La liste des pièces trouvées dans le catalogue est présentée dans l'écran suivant.
Quand l'utilisateur a sélectionné la pièce qui l'intéresse, les informations de détails sont affichées. A partir de cet écran, il est possible de rechercher des informations sur une autre pièce, ou bien de demander la mise à disposition de la pièce, ou bien encore de commander cette pièce.
Modéliser les tâches d'un service applicatif
La phase d'analyse détaillée des composants système impactés par projet consiste à modéliser finement le fonctionnement des services applicatifs.
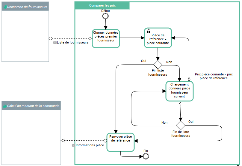
Dans le contexte de l'exemple d'automatisation du traitement des demandes d'achat urgentes, le service de comparaison des prix est représenté par un processus applicatif.
Ce diagramme décrit l'algorithme du service "Comparer les prix" qui doit retourner la référence de la pièce dont le prix est le plus bas.
La liste des fournisseurs de la pièce recherchée est donnée en entrée. La pièce proposée par le premier fournisseur de cette liste devient la pièce de référence. Ensuite, et tant que la liste des fournisseurs n'est pas vide, les donnés concernant la pièce recherchée sont analysées. Si le prix de la pièce courante est moins élevé que le prix de la pièce de référence, la pièce de référence devient la pièce courante.
Quand la liste complète des fournisseurs a été analysée, les informations concernant la pièce de référence sont envoyées vers le service "Calcul du montant de la commande".