Exemple d'exécution d'une simulation
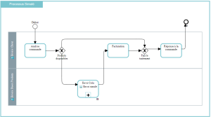
Prenons l'exemple du processus de traitement des commandes.
 
L'événement de départ de la simulation 
Lorsqu'un processus contient plusieurs points d'entrée, l'éditeur de simulation vous demande de choisir parmi les différents événements possibles.
Le routage des instances dans le graphe dépend du point d'entrée sélectionné.
*Si vous modifiez le point d'entrée d'un scénario déjà créé, vous devez provoquer la mise à jour du scénario, voir Mettre à jour un scénario de simulation.
Les tâches 
Dans un processus BPMN, les tâches sont associées à des traitements qui nécessitent l'intervention d'un participant de l'entreprise (par exemple, un acteur de l'organisation).
Ce peut être une tâche industrielle comme “usiner une pièce”, une tâche logistique comme “réceptionner une livraison”, ou un traitement d'information comme “enregistrer une commande”.
Lors de la simulation, l'exécution d'une tâche est déclenchée par l'arrivée d'une instance qui a emprunté l'enchaînement qui lie la tâche aux autres objets décrivant le déroulement du processus.
Lorsqu'une instance arrive à une tâche, le simulateur vérifie que les ressources attendues pour exécuter la tâche sont disponibles. Si ce n'est pas le cas, l'instance est mise en attente jusqu'à ce que les ressources se libèrent.
Les participants représentent des ressources nécessaires à l'exécution d'une tâche.
*Si une tâche est décrite par un processus, la simulation peut prendre en compte le détail du processus ou bien rester au niveau de la tâche, en fonction de l'option retenue dans le scénario de simulation, voir La description hiérarchique du processus simulé.
*Le simulateur ne prend pas en compte les comportements des tâches tels que définis spécifiquement par la norme BPMN. Pour plus de détails sur ces comportements voir Spécifier le comportement d'un processus. Les comportements Boucle et Multiple doivent être décrits explicitement dans le modèle.
Les ressources 
La réalisation des tâches nécessite l'utilisation de ressources qui peuvent être humaines, logicielles ou matérielles, en fonction du type de processus décrit.
Vous pouvez personnaliser leur quantité, leur coût et le calendrier de leur disponibilité sur chaque scénario de simulation.
*Une tâche donnée ne peut utiliser qu'une seule ressource qui est portée par le participant qui réalise la tâche.
L'utilisation des branchements 
Il se peut qu'une tâche contienne plusieurs flux d'entrée et/ou plusieurs flux de sortie. Pour représenter ces situations, vous devez utiliser des branchements BPMN et fixer des probabilités, voir Les probabilités sur les enchaînements.
La gestion des entrées dans une tâche 
Il arrive que plusieurs enchaînements aboutissent à la même tâche. Dans ce cas, il faut définir la politique de traitement des instances en entrée dans la tâche en utilisant un branchement. Ainsi, une instance peut être le résultat de la fusion de plusieurs instances issues de différents enchaînements, on utilise alors un branchement de type Parallèle.
Par exemple, dans un processus de livraison de commandes, les différents composants de la commande sont traités séparément. Ces composants sont ensuite rassemblés pour ne former qu'une seule commande.
Par défaut, chaque instance arrivant dans un branchement est prise en compte dès que les ressources nécessaires à son traitement sont disponibles. La politique d'entrée est alors une politique de type Exclusif.
*Si le branchement est de type Parallèle, une instance doit arriver par chacun des différents enchaînements afin de se regrouper et ne former qu'une même instance qui exécutera la tâche.
La gestion des sorties d'une tâche 
Une tâche peut donner lieu à différents traitements exécutés éventuellement en parallèle. Il existe donc, à la base, deux politiques de sortie :
Une politique de type Exclusif : l'instance est dirigée sur un et un seul enchaînement parmi les différentes sorties possibles.
*Par défaut, la politique de sortie d'un branchement est de type Exclusif.
Une politique de type Parallèle : l'instance est dupliquée sur chacun des enchaînements sortants.
Dans le cas d'un branchement Parallèle, l'ensemble des branches sortantes est traité simultanément.
*Bien que la norme BPMN prévoie d'autres politiques de gestion des entrées et des sorties, seules les politiques de type Exclusif sont prises en compte par le simulateur.
 
Les événements 
Les événements BPMN permettent de représenter :
Le point de départ du processus simulé : c'est à dire le point à partir duquel les instances de traitement sont générées. La nature de ces événements doit être Début ou Attente,
Le point marquant la fin du processus simulé. La nature des événements doit être Fin ou Emission,
L'occurrence d'un fait particulier qui modifie le comportement du processus courant ou d'un autre processus. Les événements utilisés dans ce cas sont de nature intermédiaire Attente ou Emission.