Créer un organigramme
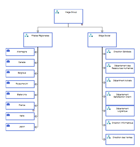
L'organigramme présente la structure de l'entreprise. Hopex Business Process Analysis vous permet de formaliser vos organigrammes avec les mêmes outils et la même démarche que ceux utilisés pour les processus.
Les objets descriptifs des organigrammes gérés dans Hopex Business Process Analysis sont :
• Les acteurs (généralement un élément de la structure de l'entreprise, la Direction commerciale par exemple).
• Les sites (lieux géographiques d'intérêt pour l'organisation tels que le siège, l'usine, etc.).
Exemple d'organigramme