GRC - Governance, Risk & Compliance
>
Fonctionnalités communes GRC
>
Workflows des solutions GRC
>
Workflows liés au testing
Workflows liés au testing
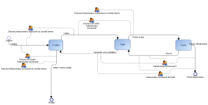
Workflow des plans de test / d'audit
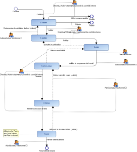
Workflow des missions de test
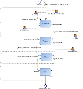
Workflow des activités de test
Workflow des notes de frais
Pour plus de détails sur le testing, voir
Tester les contrôles
.
Workflow des plans de test / d'audit
Workflow des missions de test
Workflow des activités de test
Workflow des notes de frais
Ce site fonctionne mieux avec JavaScript activé