Describing a Customer Journey
To be able to benefit, at the end of your customer journey representative work, from the analysis facilities offered by HOPEX Customer Journey, we recommend you follow the methodological steps shown in the diagram below.

Defining persona and business lines
This consists of preparatory work identifying the different types of customers according to their needs and what they bring to the company.
The purpose of this phase is to identify the persona as well as the business lines.
Using our example of the travel agency, we are interested in the young adult segment. The business line preferred for this population is "Sports holidays".
You must begin by assessing the customer expectations for each persona.
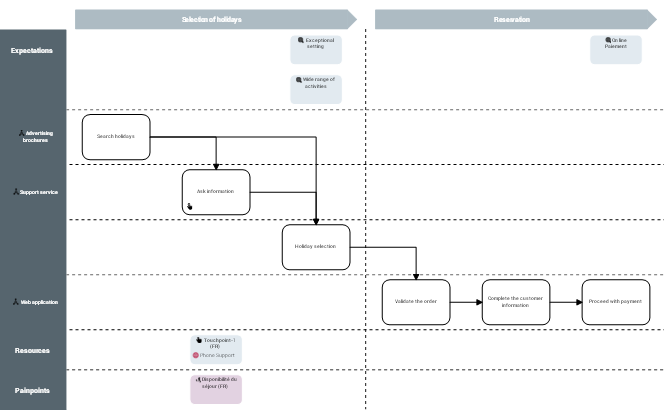
For example, a population of young adults can expect, with a sports holiday, a wide range of activities in an exceptional setting for a reasonable price.
From a methodological point of view, we suggest you proceed as follows:
1. Identify the customer segments,
2. Define, via the hierarchy, the persona groups and the persona associated with each segment,
3. Identify the org-units that correspond to the segments,
4. Create customer expectations for a given persona,
5. Create the business lines.
Defining the customer journey
Each customer journey corresponds to a specific persona . So, when the persona are identified, you can create customer journeys.
We can, for example, build the customer journey that corresponds to a "sports holiday" for a "young adult" persona.
Defining the phases of a customer journey
A customer journey is described by several sequenced phases.
In the example "sports holiday", we identify three phases: the "selection of holidays", the "qualification of holidays" selected and the holiday "reservation".
Defining the steps in a customer journey
The customer journey steps are closely linked to the business line. The customer journey steps are organized to most closely represent reality. They are essential because the assessments deal with each of the steps of a customer journey.
In the "reservation" phase of the holiday, we can identify the following steps: "Validate the order", "Complete the customer information", "Proceed with payment".
Finally, the resources used at each step of the customer journey are represented by channels .
In our example for selling sports holidays, the resources made available to customers are advertising brochures, web applications and a support service to answer customer questions.
To describe the steps of a customer journey, we suggest you proceed as follows:
1. Define the customer journey steps associated with each phase.
2. Describe the sequences that link the steps.
3. Link the steps to the channels concerned.
Understanding customer expectations and painpoints
Each customer journey step can be linked to:
• One or more customer expectations.
The expectations of young adults for a sports holiday can concern the context of the holiday or activities offered.
• One or more Painpoints.
The painpoints of a group of young adults can concern the painpoint of agreeing, prices that are too high or the possibilities of accessing the vacation site.
Identifying touchpoints
The objective is to identify the organizational elements that are used during the customer journey and that could have an impact on customer satisfaction.
The touchpoints between the customers and the travel agency are by telephone and by email. A support center can thus be put in place.
Each touchpoint can be linked to:
• One or more Involved Resources.
An operator able to answer to questions about a specific holiday, is an Involved resource.
• One or more business opportunities.
To be able to offer another holiday if the holiday selected is no longer available constitutes a business opportunity.
• One or more Painpoints.

Identifying moments of truth
A reservation that is too late constitutes a moment of truth. The sports holiday is completed or, on the contrary, it was canceled due to low staff numbers.