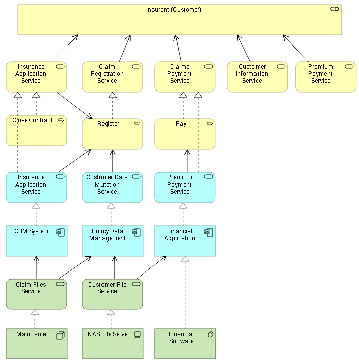
Service Realization Viewpoint
The service realization viewpoint is used to show how one or more business services are realized by the underlying processes (and sometimes by application components). Thus, it forms the bridge between the business products viewpoint and the business process view. It provides a “view from the outside” on one or more business processes.

Example of Service Realization viewpoint diagram